无障碍浏览
|
长者版
政府信息公开
当前位置:
首页
>
政务公开
>
法定主动公开内容
>
法治政府建设
>
法治政府建设年度报告
> 石嘴山市互联网信息办公室
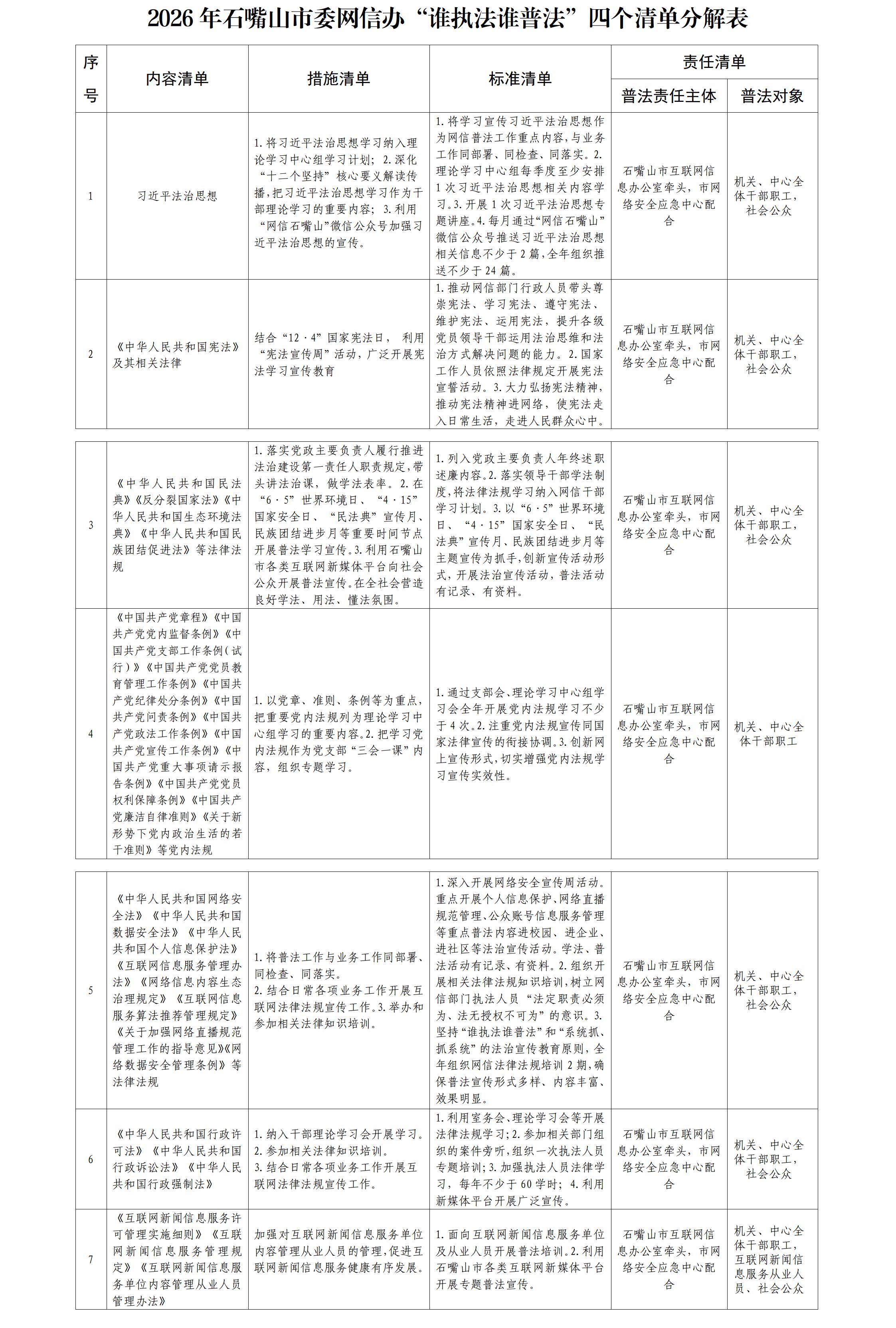
2026年石嘴山市委网信办“谁执法谁普法”四个清单分解表
时间:
2026-04-07 16:40
来源:
石嘴山市网信办
字号:
大
中
小
扫一扫在手机上查看当前页面