石嘴山市市场监督管理局 石嘴山市消费者协会2025年度放心消费单元及集聚区培育名单(第一批)公示
为深入贯彻落实优化消费环境三年行动,结合全国“优化消费环境月”活动,扎实推进我市2025年度放心消费单元和集聚区培育建设工作,根据“企业自愿、政府引导、信用约束、动态管理”原则,经经营主体自主申报、市场监管部门负面清单排查及初步审核,现将2025年度放心消费单元及集聚区培育名单(第一批详见附件)予以公示,接受社会监督。
公示时间:2025年11月21日—2025年11月27日。
反映渠道:公示期间,如对培育单位有异议的,可通过以下方式反映。
联系电话:0952-2037718,邮箱:wljyjgk@126.com
通讯地址:石嘴山市科技大厦石嘴山市市场监管局10楼1007室
反映问题需客观公正、实事求是。我局对收集的意见将依法核查处理,切实保障培育工作公开透明。
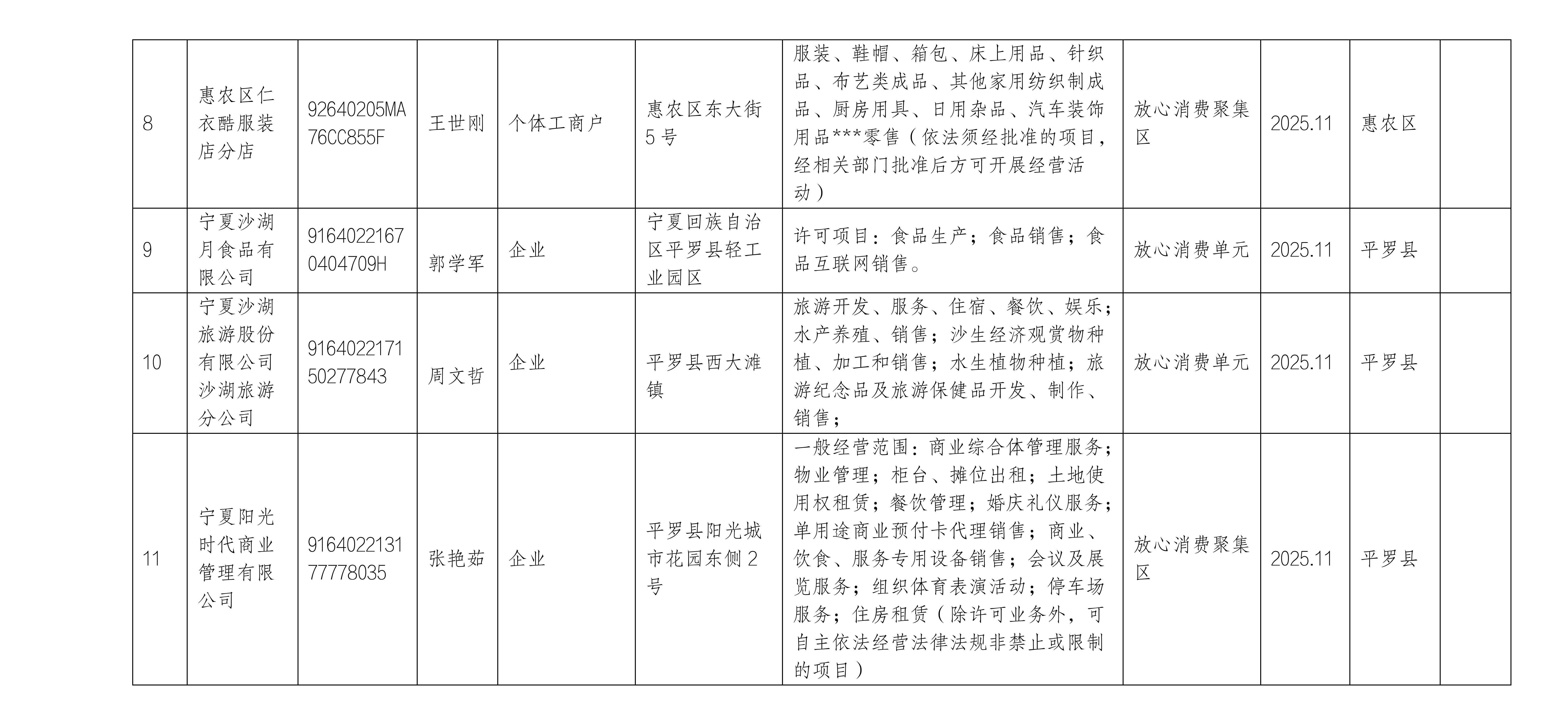
附件:培育放心消费单元和放心消费聚集区名单(第一批)
石嘴山市市场监督管理局
石嘴山市消费者协会
2025年11月21日




扫一扫在手机上查看当前页面


首页
市政府
政务公开
政务服务
互动交流
走进石嘴山


